#include <Decl.h>


Public Member Functions | |
| DomainDecl (AstResource &resource, IdentifierInfo *name, const Location &loc) | |
| DomainInstanceDecl * | getInstance () |
| const DomainInstanceDecl * | getInstance () const |
| void | finalize () |
| Implementation of Domoid::finalize(). | |
| bool | isFinalized () const |
| Implementation of Domoid::isFinalized(). | |
| AddDecl * | getImplementation () |
| Returns the AddDecl which implements this domain. | |
Static Public Member Functions | |
| static bool | classof (const DomainDecl *node) |
| Support isa and dyn_cast. | |
| static bool | classof (const Ast *node) |
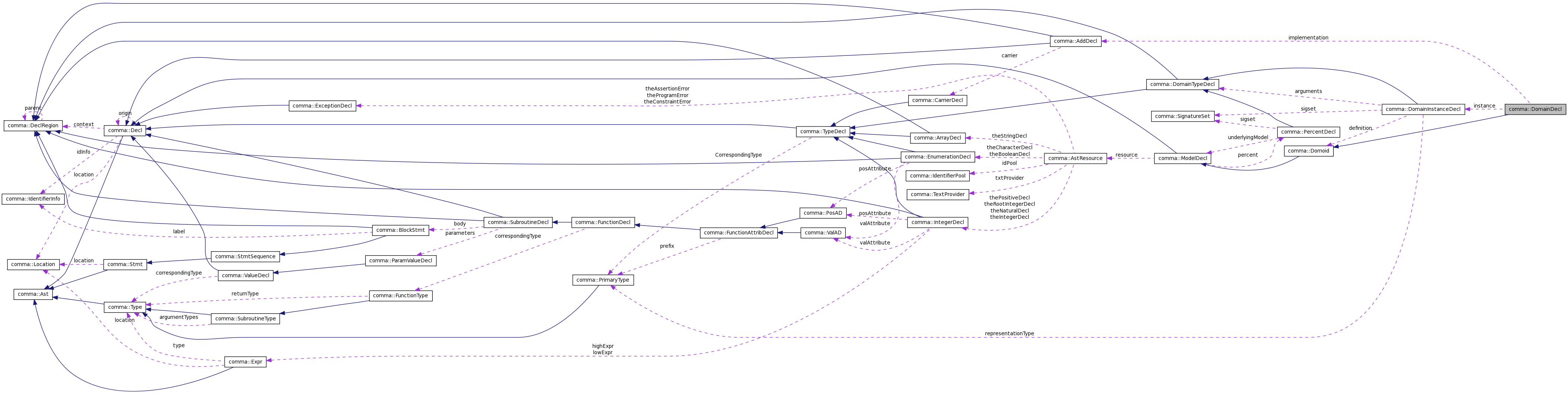
Definition at line 521 of file Decl.h.
| DomainDecl::DomainDecl | ( | AstResource & | resource, | |
| IdentifierInfo * | name, | |||
| const Location & | loc | |||
| ) |
| static bool comma::DomainDecl::classof | ( | const Ast * | node | ) | [inline, static] |
Reimplemented from comma::Domoid.
| static bool comma::DomainDecl::classof | ( | const DomainDecl * | node | ) | [inline, static] |
| void DomainDecl::finalize | ( | ) | [virtual] |
Implementation of Domoid::finalize().
Implements comma::Domoid.
| AddDecl* comma::DomainDecl::getImplementation | ( | ) | [inline, virtual] |
Returns the AddDecl which implements this domain.
Implements comma::Domoid.
| const DomainInstanceDecl* comma::DomainDecl::getInstance | ( | ) | const [inline] |
| DomainInstanceDecl * DomainDecl::getInstance | ( | ) |
| bool DomainDecl::isFinalized | ( | ) | const [virtual] |
Implementation of Domoid::isFinalized().
Implements comma::Domoid.
1.6.1